这篇文章内容致力于从标题、內容、以客户为管理中心三个层面论述一篇受客户喜爱、能协助客户解决困难、并以交易量卖东西为目地的文章内容该怎样着手。原文中的方式和实例都以网易互客为样本,期待对大伙儿有一定的启迪。
1、先要有一个吸引人的标题
假如你一直在街上看到美女和野兽在一起,那麼是不是你也会被吸引?一样的,标题便是“美女和野兽”,便是吸引你的留意,让你要往下看。
标题有四大作用——吸引留意、挑选阅读者、传达信息、正确引导阅读文章。
意思是,在一望无际微信朋友圈文章内容中,你要吸引的客户能够一眼见到你,而且传送给他你最想表述的关键关键字,随后吸引她们打开并阅读文章。
这里推荐八类标题,不知道怎么拟标题的时候,可以从这八个方向着手。
另外附上18个常用标题范例,这些范例也可以在文章或者朋友圈分享语等地方交叉使用。详见文末。
2、要让你的文章“简单易懂”

晦涩难懂的文章总是没法留住客户,除非是用心钻研的人,否则不会有人会看“论文型”的文章。
那怎样才算“简单易懂”的文章?你需要满足以下5个要素:
1/为读者而写
2/短句子、短段落
3/不用术语,用简单的词
4/直接讲重点
5/按顺序提出卖点,从重要到次要
3、分析客户心理
要编写具备市场销售力的创意文案,第一步是告知阅读者能获得哪些好处并非叙述产品特色。说白了“特色”,是对于产品或服务项目的客观事实叙述,讲的是产品的实质;而“作用”是产品能为顾客干什么,讲的是产品或服务项目的使用人从产品特色中获得的益处。
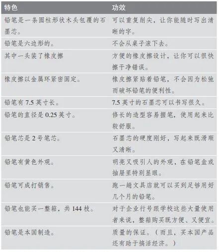
以 2 号铅笔列出的特色与功效对比清单为例,能让你快速理解什么是特色什么是功效,以及我们该对客户说特色还是说功效。

很明显,功效才是真正能打动客户的点。所以如何写出有“功效”的文章?这里提供5个思路:
1、标题应该锁定对读者最有吸引力的一个好处。
2、指出需求。
3、将产品定位为解决方案。
4、证明自己说的是真的。
5、要求实际购买。
…………………………………………
销售用的文案相比于传播的目的,更需要的是吸引点击和最后成交。所以参照NFABE法则的5个关键信息需要在文章中出现甚至反复出现,以加深客户对你的印象:
名称(Name)你是谁?
特点(Feature)你哪不同?
优点(Advantage)你哪好?
利益(Benefit)对顾客哪好?
证明(Evidence)怎么证明?
另外,想要写好一篇真正直戳客户痛点,引发客户共鸣,最终转化购买的文章,首先你需要确保对客户痛点和需求有清晰的认知(一方面靠聊,一方面用网易互客对客户行为轨迹的追踪),然后是真正有效的产品解决方案,最后才是写作技巧和标题技巧。技巧都是辅助,你要传递的信息才是核心。你不需要用到很多的倒叙插叙等写作手法,一篇只有1.2.3.4.的文章也能起到很好的转化效果(淘宝商品介绍文案都是这种模式)。
那么如何判断自己写的文章是不是匹配客户的需求和口味?
用网易互客编辑成文,或者在公众号编辑发布后一键导入到网易互客,转发给客户或者朋友圈就能看到谁看过、看了多久,多多试错就能愈加清晰掌握客户口味。
所以希望大家给自己定个小目标,多多产出和练习,祝大家未来产出的文章都能获得客户的赞许。
课后习题:
大家可以分析下本篇文章,看看用到了多少文内说过的写作方法。
…………………………………………
附录:18个常用标题范例
1.在标题里提出质疑
SCRM有哪些传统CRM没有的优点?
2.结合时事
和丁磊一样掌握市场先机
3.传递新消息,并且运用“新推出”、“引进”或“宣布”这类词
网易互客发布新电销解决方案,帮助电销企业转型
4.给读者建议,告诉读者应该采取哪些行动
社交时代,理应用SCRM来获客
5.利用数字和数据
网易互客如何帮助10000家企业提升销量
6.承诺会提供对读者有用的信息
如何在社群获得精准客户?
7.作比较
只需3秒,告别复杂数据录入
8.使用能够让读者脑中浮现画面的词汇
为什么这些销售能待客户如“初恋”?
9.引述见证
超10000家客户见证,网易互客的持续获客能力
10.提供免费的特别报告、目录或宣传册
《销售人才白皮书》,起底销售未来竞争趋势
11.勾起读者的好奇心
为什么客户总愿意跟销冠聊?
12.承诺要公开的秘密
揭秘80位销冠的获客秘籍
13.强调省钱、折扣或价值
买二送一,网易互客诞生季特惠活动正在进行时
14.提供能够取代竞争对手产品及服务的其他选择
传统CRM销售不爱用?试试半天即可上手的网易互客吧
15.明列价格
每天不到3块钱,让销售拥有趁手的工具
16.做出看似矛盾的说法
如何合理合法地洞察客户行为
17.指出读者关心的事
为什么中小企业抗风险能力这么弱?
18.画大饼
让你的企业拥有抵御“黑天鹅”的能力